CressieRead

CressieRead computes the power divergence family

Syntax

Description

example

PD =CressieRead(N) Compute Cressie and Read test using lambda=2/3 (input is a matrix).

example

PD =CressieRead(N, Name, Value) Compute Cressie and Read test using lambda=2/3 (input is a table).

example

[PD , pval] =CressieRead(___) Compute Cressie and Read statistic for a series of values of lambda.

Examples

expand all

  • Compute Cressie and Read test using lambda=2/3 (input is a matrix).
  • Input is a matrix.

    % T = Contingency Table for Car Accident Type (rows) by
    % Accident Severity (columns)
    T=[2365 944 412; 249 585 276];
    [PD,pval]=CressieRead(T);

  • Compute Cressie and Read test using lambda=2/3 (input is a table).
  • T = Contingency Table for Car Accident Type (rows) by Accident Severity (columns) See Table 3.1 of Cressie and Read (1984)

    T=[2365 944 412; 249 585 276];
    AccidentType={'Rollover' 'NotRollover'};
    AccidentSeverity={'NotSevere' 'ModeratelySevere' 'Severe'};
    if verLessThan('matlab','8.2.0') ==0
    Ttable=array2table(T,'RowNames',AccidentType,'VariableNames',AccidentSeverity);
    [PD,pval]=CressieRead(Ttable);
    else
    [PD,pval]=CressieRead(T);
    end

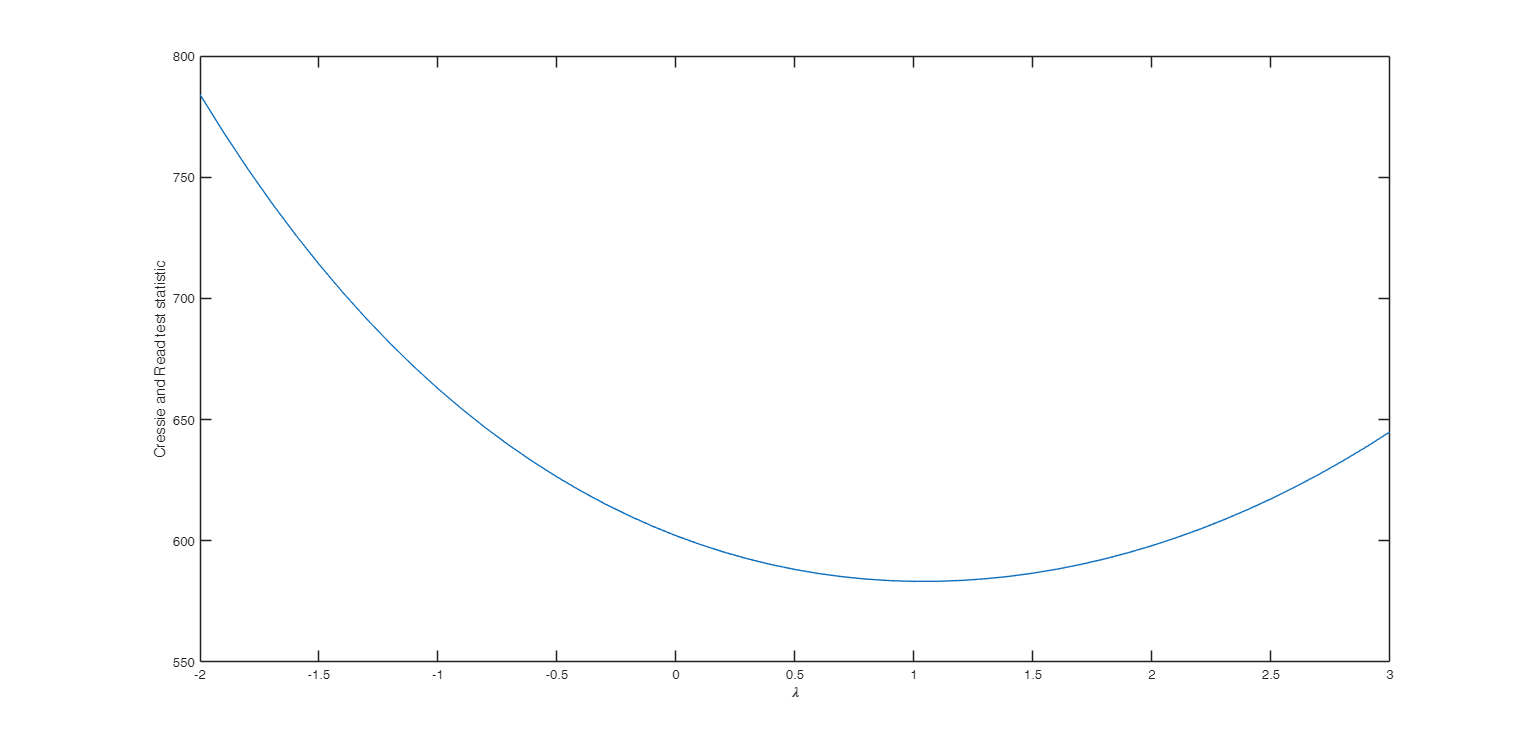
  • Compute Cressie and Read statistic for a series of values of lambda.
  • T = Contingency Table for Car Accident Type (rows) by Accident Severity (columns)

    T=[2365 944 412; 249 585 276];
    la=-2:0.1:3;
    PD=zeros(length(la),1);
    for i=1:length(la)
    PD(i)=CressieRead(T,'la',la(i));
    end
    plot(la,PD) 
    xlabel('\lambda')
    ylabel('Cressie and Read test statistic')
    Click here for the graphical output of this example (link to Ro.S.A. website).

    Related Examples

    expand all

  • Compute Cressie and Read test using a set of values of lambda (input is a table).
  • T = Contingency Table for Dumping Severity by Operation See Table 3.4 of Cressie and Read (1984)

    T=[61 28 7; 68 23 13; 58 40 12; 53 38 16];
    Operation={'A1' 'A2' 'A3' 'A4'};
    DumpingSeverity={'None' 'Slight' 'Moderate'};
    if verLessThan('matlab','8.2.0') ==0
    T=array2table(T,'RowNames',Operation,'VariableNames',DumpingSeverity);
    end
    la=[-5 -2 -1 -0.5 0 0.5 2/3 1 2 5];
    PD=[la' zeros(length(la),2)];
    for i=1:length(la)
    [PD(i,2),PD(i,3)]=CressieRead(T,'la',la(i));
    end
    disp(PD)

    Input Arguments

    expand all

    N — Contingency table (default) or n-by-2 input dataset. Matrix or Table.

    Matrix or table which contains the input contingency table (say of size I-by-J) or the original data matrix. In this last case N=crosstab(N(:,1),N(:,2)).

    As default procedure assumes that the input is a contingency table.

    Data Types: single| double

    Name-Value Pair Arguments

    Specify optional comma-separated pairs of Name,Value arguments. Name is the argument name and Value is the corresponding value. Name must appear inside single quotes (' '). You can specify several name and value pair arguments in any order as Name1,Value1,...,NameN,ValueN.

    Example: 'la',0 , 'datamatrix',true

    la —Parameter $\lambda$ of the family.scalar.

    Scalar which contains the power in the Cressie-Read power divergence statistics. The default value of la is 2/3.

    If $\lambda=1$ we obtain Pearson's chi-squared statistic ($X^2$), see http://en.wikipedia.org/wiki/Chi-squared_test.

    If $\lambda=0$ we obtain the Log-likelihood ratio ($G$, or $G^2$ test), see http://en.wikipedia.org/wiki/G-test.

    If $\lambda=-0.5$ we obtain the Freeman-Tukey statistic, or minumum Matusita distance (Hellinger distance).

    If $\lambda=-1$ we obtain the modified log-likelihood ratio.

    If $\lambda=-2$ we obtain the Neyman's statistic (or modified chi squared estimate).

    $\lambda=2/3$ is the value suggested by Cressie and Read (2004).

    Example: 'la',0

    Data Types: double

    datamatrix —Data matrix or contingency table.boolean.

    If datamatrix is true the first input argument N is forced to be interpreted as a data matrix, else if the input argument is false N is treated as a contingency table. The default value of datamatrix is false, that is the procedure automatically considers N as a contingency table

    Example: 'datamatrix',true

    Data Types: logical

    Output Arguments

    expand all

    PD —Cressie-Read power divergence test statistic. Scalar

    Scalar which measures the discrepancy/distance between observed and expected frequencies, under the null hypothesis that there is no difference in the row variable distribution ('outcomes') between the columns ('treatments').

    pval —p-value of the test. Scalar

    Value in the range [0,1] which represents the p-value of the test. The p-value is the probability, under the null hypothesis, of observing a value as extreme or more extreme of the power divergence test statistic.

    More About

    expand all

    Additional Details

    $N$ = $I$-by-$J$-contingency table. The $(i,j)$-th element is equal to $n_{ij}$, $i=1, 2, \ldots, I$ and $j=1, 2, \ldots, J$. The sum of the elements of N is $n$ (the grand total).

    $P$=$I$-by-$J$-table containing correspondence matrix (proportions). The $(i,j)$-th element is equal to $n_{ij}/n$, $i=1, 2, \ldots, I$ and $j=1, 2, \ldots, J$. The sum of the elements of $P$ is 1.

    $P^*$=$I$-by-$J$-table containing correspondence matrix (proportions) under the hypothesis of independence. The $(i,j)$-th element is equal to $p_{ij}^*=p_{i.}p_{.j}$, $i=1, 2, \ldots, I$ and $j=1, 2, \ldots, J$.

    The sum of the elements of $P^*$ is 1.

    The power divergence family is defined:

    \[ 2n I^\lambda(P,P^*,\lambda) = \frac{2}{\lambda(\lambda+1)} n \sum_{i=1}^{I} \sum_{j=1}^{J} p_{ij} \left[ \left( \frac{p_{ij}}{p^*_{ij}} \right)^\lambda -1 \right] \]

    where $\lambda$ is the family parameter.

    The term power divergence describes the fact that the statistic $2n I^\lambda(P,P^*,\lambda)$ measures the divergence of $P$ from $P^*$ through a (weighted) sum of powers of the terms $\frac{p_{ij}}{p^*_{ij}}$ for $i=1, 2, \ldots, I$ and $j=1, 2, \ldots, J$.

    The reference distribution (independently of the value of $\lambda$) is $\chi^2$ with $(I-1) \times (J-1)$ degrees of freedom if (a) the hypothesis $H_0$ of independence is true; (b) the sample size $n$ is large; (c) the number of cells $I \times J$ is small relative to $n$ (and that all the expected cell frequencies $n^*_{ij}$ are large); (d) unknown parameters are estimated with BAN estimates; and (e) the models satisfy the regularity conditions of Birch (1964) (Cressie and Read, 1984; p. 63).

    If some of the expected frequencies are very small while others are greater than 1, there are no firm recommendations regarding the best approximation to use for the critical value. In some of these cases the normal approximation may be appropriate, however the convergence of this normal approximation is slow (Cressie and Read, 1984; p. 63).

    The test we have just performed is intrinsically non-directional, that is the significant value says nothing at all about the particular direction of the difference.

    Suggestions that X^2 approximates a chi-squared random variable more closely than does G2 (for various multinomial and contingency table models) have been made in enumeration and simulation studies.

    Cressie and Read p. 85: extreme values of $\lambda$ are most useful for detecting deviations from an expected cell frequency in a single cell (i.e., bump or dip alternatives). Use of the maximum cell frequency to test for "spikes" is discussed by Levin (1983); he also derives the appropriate distributional results for hypothesis testing.

    References

    Rudas, T. (1986), A Monte Carlo Comparision of Small Sample Behaviour of The Pearson, the Likelihood Ratio and the Cressie-Read Statistics, "Journal Statistcal Computation and Simulation", Vol. 24, pp. 107-120.

    Read, T.R.C. and Cressie, N.A.C. (1988), "Goodness of Fit Statistics for Discrete Multivariate Data", Springer Verlag.

    Ewens, W.J. and Grant, G.R. (2001), "Statistical Methods in Bioinformatics", Springer Verlag.

    This page has been automatically generated by our routine publishFS