HAwei

HAwei computes weight function psi(u)/u using Hampel proposal

Syntax

Description

example

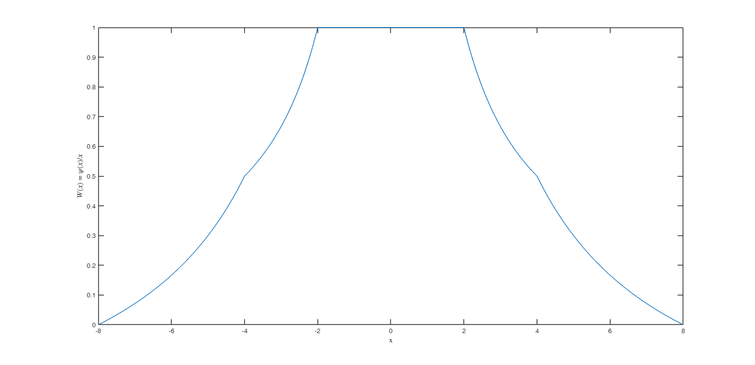
w =HAwei(u, ctuning) Plot of weight function.

Examples

expand all

  • Plot of weight function.
  • Obtain Figure 11.15 (panel b) p. 382 of Hoaglin et al. (1987)

    x=-8:0.01:8;
    weiHA=HAwei(x,[1 2 4 8]);
    plot(x,weiHA)
    xlabel('x','Interpreter','Latex')
    ylabel('$W (x) =\psi(x)/x$','Interpreter','Latex')
    Click here for the graphical output of this example (link to Ro.S.A. website).

    Input Arguments

    expand all

    u — scaled residuals or Mahalanobis distances. Vector.

    n x 1 vector containing residuals or Mahalanobis distances for the n units of the sample

    Data Types: single| double

    ctuning — tuning parameters. Scalar or Vector.

    Scalar or vector of length 4 which specifies the value of the tuning constant c (scalar greater than 0 which controls the robustness/efficiency of the estimator) and the prefixed values of paramters a, b, c: ctuning(1) = tuning constant which will multiply parameters a, b and c of Hampel rho (psi) function;

    ctuning(2) = paramter a of Hampel rho (psi) function;

    ctuning(3) = paramter b of Hampel rho (psi) function;

    ctuning(4) = paramter c of Hampel rho (psi) function.

    Remark: if length(ctuning)==1 values of a, b and c will be set to a=2*ctuning b=4*ctuning c=4*ctuning With these choices, if ctuning=1 the resulting influence function is nearly identical to the biweight with parameter 8.

    Data Types: single| double

    More About

    expand all

    Additional Details

    Function HAwei transforms vector u as follows \[ HAwei(u) = \left\{ \begin{array}{cc} 1 & |u| <= a \\ \frac{a}{|u|} & a \leq |u| < b \\ \frac{a}{|u|} \times \frac{c-|u|}{c-b}, & b <= |u| < c \\ 0 & |u| >= c \end{array} \right. \]

    where ctun=ctuning(1).

    $a$= ctun *ctuning(2).

    $b$= ctun *ctuning(3).

    $c$= ctun *ctuning(4).

    The default is $a$= 2*ctun.

    $b$= 4*ctun.

    $c$= 8*ctun.

    References

    Hoaglin, D.C., Mosteller, F., Tukey, J.W. (1982), "Understanding Robust and Exploratory Data Analysis", Wiley, New York.

    See Also

    | |

    This page has been automatically generated by our routine publishFS