RKpsix

RKpsix computes psi function times x for Rocke (translated Tukey's) biweight

Syntax

Description

example

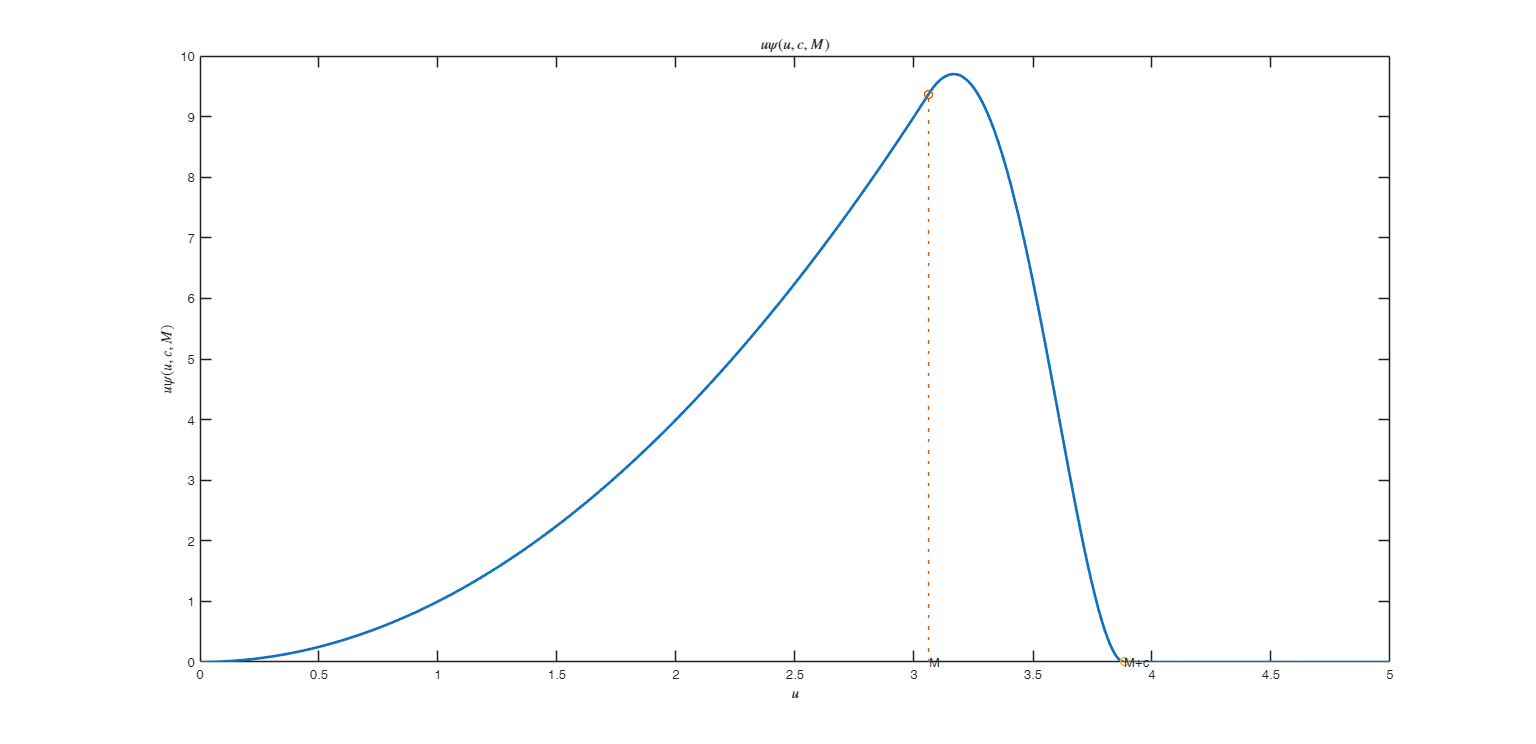
psixRK =RKpsix(u, c, M) Plot of x psi(x) function.

Examples

expand all

  • Plot of x psi(x) function.
  • close all
    % Find the values of c and M given bdp=0.4 and v=5 for ARP=0.01
    x=0:0.01:5;
    bdp=0.4;
    v=5;
    ARP=0.01;
    [c,M]=RKbdp(bdp,v,ARP);
    psixRK=RKpsix(x,c,M);
    % psixRK=psixRK/max(psiRK);
    plot(x,psixRK,'LineWidth',2)
    xlabel('$u$','Interpreter','Latex')
    ylabel('$u\psi (u,c,M)$','Interpreter','Latex')
    title('$u \psi (u,c,M)$','Interpreter','Latex')
    hold('on')
    stem(M,M^2,'LineStyle',':','LineWidth',1)
    text(M,0,'M')
    stem(M+c,0,'LineStyle',':','LineWidth',1)
    text(M+c,0,'M+c')
    Click here for the graphical output of this example (link to Ro.S.A. website).

    Related Examples

    expand all

  • Compare Rocke psix functions for 3 different values of bdp.
  • close all
    x=0:0.01:6;
    % Number of variables v is fixed to 5
    v=5;
    % ARP is fixed to 0.01
    ARP=0.01;
    lwd=2;
    hold('on')
    % Use bdp=0.3
    bdp=0.3;
    [c,M]=RKbdp(bdp,v,ARP);
    psixRK030=RKpsix(x,c,M);
    psixRK030=psixRK030/max(psixRK030);
    plot(x,psixRK030,'LineStyle','-','LineWidth',lwd)
    % Use bdp=0.4
    bdp=0.4;
    [c,M]=RKbdp(bdp,v,ARP);
    psixRK040=RKpsix(x,c,M);
    psixRK040=psixRK040/max(psixRK040);
    plot(x,psixRK040,'LineStyle','-.','LineWidth',lwd)
    % Use bdp=0.5
    bdp=0.5;
    [c,M]=RKbdp(bdp,v,ARP);
    psixRK050=RKpsix(x,c,M);
    psixRK050=psixRK050/max(psixRK050);
    plot(x,psixRK050,'LineStyle','--','LineWidth',lwd)
    xlabel('$x$','Interpreter','Latex','FontSize',16)
    ylabel('RK. Normalized $x \psi(x,c,M)$','Interpreter','Latex','FontSize',20)
    legend({'$bdp=0.3$', '$bdp=0.4$' '$bdp=0.5$'},'Interpreter','Latex','Location','SouthEast','FontSize',16)
    Click here for the graphical output of this example (link to Ro.S.A. website)

    Input Arguments

    expand all

    u — scaled residuals or Mahalanobis distances. Vector.

    n x 1 vector containing residuals or Mahalanobis distances for the n units of the sample

    Data Types: single| double

    c — tuning parameter. Scalar.

    Non negative scalar which (together with the other optional parameter M) controls the robustness/efficiency of the estimator (beta in regression or mu in the location case ...).

    Data Types: single| double

    M — tuning parameter. Scalar.

    Scalar greater than 0 which (together with the other optional parameter c) controls the robustness/efficiency of the estimator (beta in regression or mu in the location case ...).

    Data Types: single| double

    More About

    expand all

    Additional Details

    function RKpsix transforms vector u as follows \[ RKpsix(u)= \left\{ \begin{array}{cc} u^2 & 0\leq u \leq M \\ u^2 \left(1-\left( \frac{u-M}{c} \right)^2 \right)^2 & M < u \leq M+c \\ 0 & u > M+c \\ \end{array} \right. \]

    References

    Maronna, R.A., Martin D. and Yohai V.J. (2006), "Robust Statistics, Theory and Methods", Wiley, New York.

    Rocke D.M. (1996), Robustness properties of S-estimators of multivariate location and shape in high dimension, "The Annals of Statistics", Vol. 24, pp. 1327-1345.

    This page has been automatically generated by our routine publishFS