RKrho

RKrho computes rho function for Rocke (translated Tukey's) biweight

Syntax

Description

example

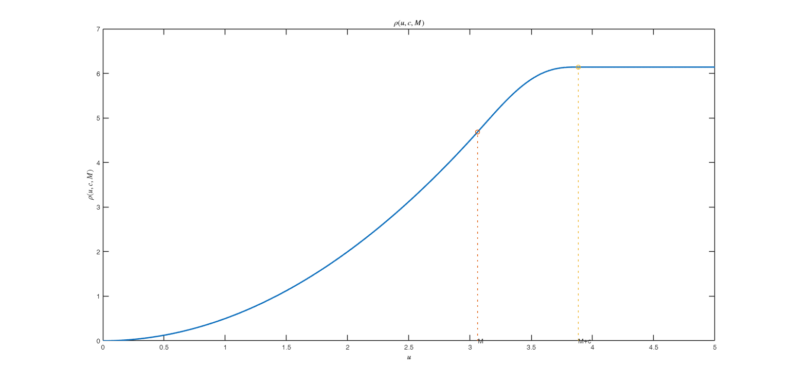
rhoRK =RKrho(u, c, M) Plot of rho function.

Examples

expand all

  • Plot of rho function.
  • close all
    % Find the values of c and M given bdp=0.4 and v=5 for ARP=0.01
    x=0:0.01:5;
    bdp=0.4;
    v=5;
    ARP=0.01;
    [c,M]=RKbdp(bdp,v,ARP);
    rhoRK=RKrho(x,c,M);
    % rhoRK=rhoRK/max(rhoRK);
    plot(x,rhoRK,'LineWidth',2)
    xlabel('$u$','Interpreter','Latex')
    ylabel('$\rho (u,c,M)$','Interpreter','Latex')
    title('$\rho (u,c,M)$','Interpreter','Latex')
    hold('on')
    stem(M,M^2/2,'LineStyle',':','LineWidth',1)
    text(M,0,'M')
    stem(M+c,M^2/2+c*(5*c+16*M)/30,'LineStyle',':','LineWidth',1)
    text(M+c,0,'M+c')
    Click here for the graphical output of this example (link to Ro.S.A. website).

    Related Examples

    expand all

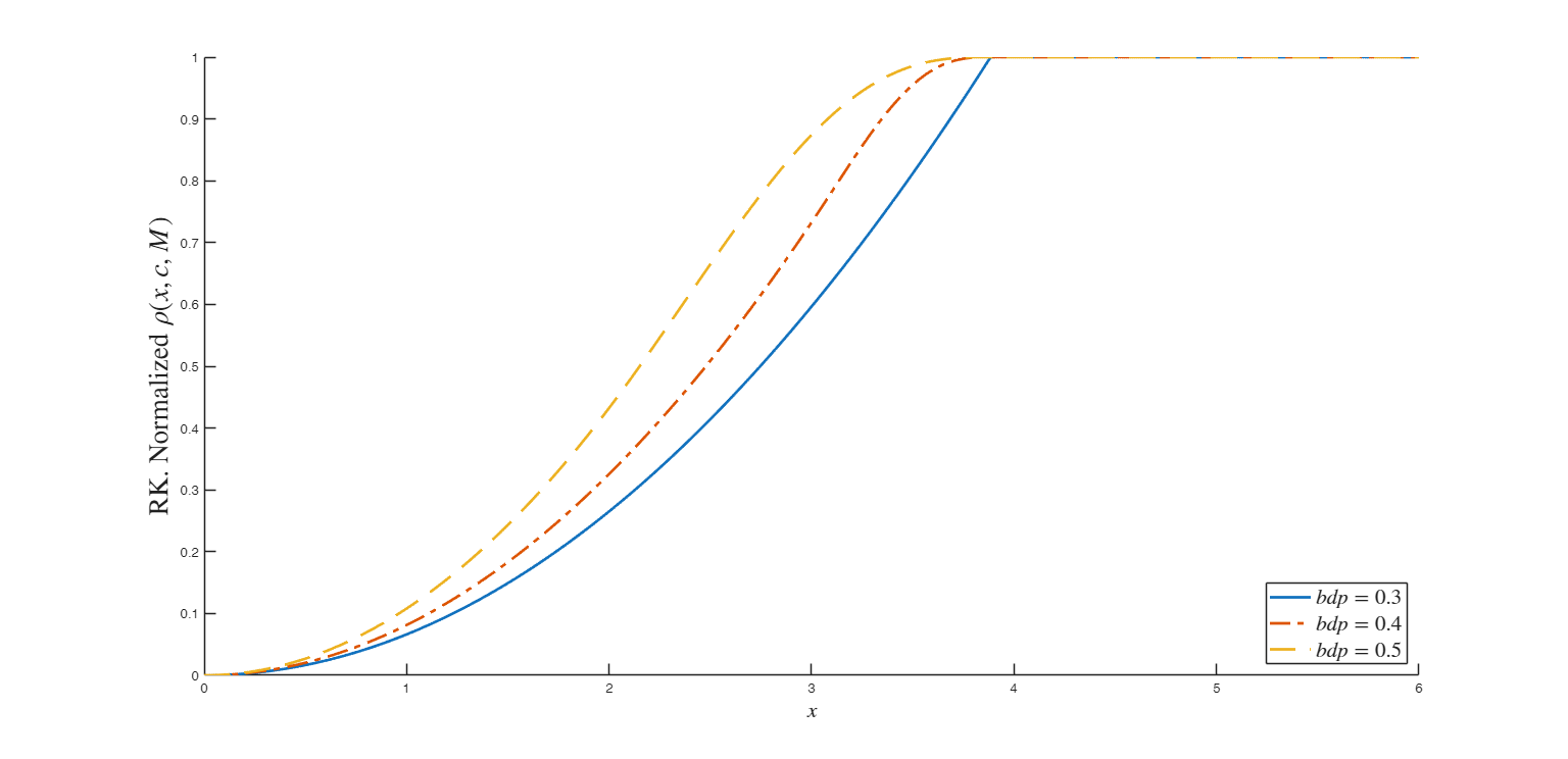
  • Compare Rocke rho functions for 3 different values of bdp.
  • close all
    x=0:0.01:6;
    % Number of variables v is fixed to 5
    v=5;
    % ARP is fixed to 0.01
    ARP=0.01;
    lwd=2;
    hold('on')
    % Use bdp=0.3
    bdp=0.3;
    [c,M]=RKbdp(bdp,v,ARP);
    rhoRK030=RKrho(x,c,M);
    rhoRK030=rhoRK030/max(rhoRK030);
    plot(x,rhoRK030,'LineStyle','-','LineWidth',lwd)
    % Use bdp=0.4
    bdp=0.4;
    [c,M]=RKbdp(bdp,v,ARP);
    rhoRK040=RKrho(x,c,M);
    rhoRK040=rhoRK040/max(rhoRK040);
    plot(x,rhoRK040,'LineStyle','-.','LineWidth',lwd)
    % Use bdp=0.5
    bdp=0.5;
    [c,M]=RKbdp(bdp,v,ARP);
    rhoRK050=RKrho(x,c,M);
    rhoRK050=rhoRK050/max(rhoRK050);
    plot(x,rhoRK050,'LineStyle','--','LineWidth',lwd)
    xlabel('$x$','Interpreter','Latex','FontSize',16)
    ylabel('RK. Normalized $\rho(x,c,M)$','Interpreter','Latex','FontSize',20)
    legend({'$bdp=0.3$', '$bdp=0.4$' '$bdp=0.5$'},'Interpreter','Latex','Location','SouthEast','FontSize',16)
    Click here for the graphical output of this example (link to Ro.S.A. website)

    Input Arguments

    expand all

    u — scaled residuals or Mahalanobis distances. Vector.

    n x 1 vector containing residuals or Mahalanobis distances for the n units of the sample

    Data Types: single| double

    c — tuning parameter. Scalar.

    Non negative scalar which (together with the other optional parameter M) controls the robustness/efficiency of the estimator (beta in regression or mu in the location case ...).

    Data Types: single| double

    M — tuning parameter. Scalar.

    Scalar greater than 0 which (together with the other optional parameter c) controls the robustness/efficiency of the estimator (beta in regression or mu in the location case ...).

    Data Types: single| double

    More About

    expand all

    Additional Details

    function RKrho transforms vector u as follows \[ RKrho(u)= \left\{ \begin{array}{cc} \frac{u^2}{2} & 0\leq u \leq M \\ \frac{M^2}{2} -M^2\frac{M^4-5 M^2 c^2 + 15c^4}{30c^4} + u^2 \left( 0.5+ \frac{M^4}{2c^4} -\frac{M^2}{c^2} \right) \\ +u^3 \left( \frac{4M}{3c^2} -\frac{4 M^3}{3c^4} \right) +u^4 \left( \frac{3M^2}{2c^4}- \frac{1}{2c^2} \right) \\ -4M \frac{u^5}{5c^4} + \frac{u^6}{6c^4} & M < u \leq M+c \\ \frac{M^2}{2} + \frac{c(5c+ 16M)}{30} & u > M+c \\ \end{array} \right. \]

    See equation (2.20) p. 1333 of Rocke (1996).

    References

    Maronna, R.A., Martin D. and Yohai V.J. (2006), "Robust Statistics, Theory and Methods", Wiley, New York.

    Rocke D.M. (1996), Robustness properties of S-estimators of multivariate location and shape in high dimension, "The Annals of Statistics", Vol. 24, pp. 1327-1345.

    This page has been automatically generated by our routine publishFS