addt

addt produces the t test for an additional explanatory variable

Syntax

Description

example

out =addt(y, X, w) addt with all default options.

example

out =addt(y, X, w, Name, Value) addt with optional arguments.

Examples

expand all

  • addt with all default options.
  • Compute the t test for an additional regressor.

    XX=load('wool.txt');
    y=log(XX(:,end));
    X=XX(:,1:end-2);
    w=XX(:,end-1);
    [out]=addt(y,X,w);
    % out.Tadd (equal to -8.9707) is exactly equal to stats.tstat.t(4)
    % obtained as
    whichstats = {'tstat','mse'};
    stats = regstats(y,XX(:,1:end-1),'linear',whichstats);
    % Similarly out.S2add (equal to 0.0345) is exactly equal to stats.mse (estimate of
    % \sigma^2 for augmented model)

  • addt with optional arguments.
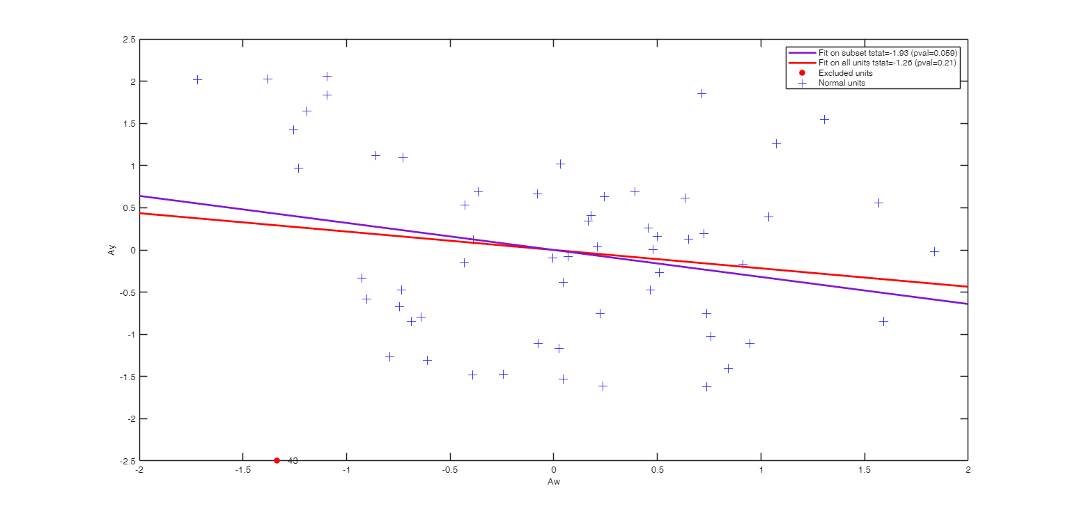
  • Excluding one observation from the sample; compare the added variable plot based on all units with that which excludes unit 43.

    load('multiple_regression.txt');
    y=multiple_regression(:,4);
    X=multiple_regression(:,1:3);
    [out]=addt(y,X(:,2:3),X(:,1),'plots',1,'units',[43],'textlab',true);
    Click here for the graphical output of this example (link to Ro.S.A. website).

    Related Examples

    expand all

  • Excluding more than one observation from the sample.
  • Compare the added variable plot based on all units with that which excludes units 9,21,30,31,38 and 47.

    load('multiple_regression.txt');
    y=multiple_regression(:,4);
    X=multiple_regression(:,1:3);
    [out]=addt(y,X(:,2:3),X(:,1),'plots',1,'units',[9 21 30 31 38 47]','textlab',true);
    Click here for the graphical output of this example (link to Ro.S.A. website)

    Input Arguments

    expand all

    y — A vector with n elements that contains the response variable. y can be both a row of column vector.

    Data Types: single| double

    X — Data matrix of explanatory variables (also called 'regressors'). Rows of X represent observations and columns represent variables.

    Missing values (NaN's) and infinite values (Inf's) are allowed, since observations (rows) with missing or infinite values will automatically be excluded from the computations.

    Data Types: single| double

    w — added variable. Vector.

    n-times-1 vector containing the additional explanatory variable whose t test must be computed.

    Data Types: single| double

    Name-Value Pair Arguments

    Specify optional comma-separated pairs of Name,Value arguments. Name is the argument name and Value is the corresponding value. Name must appear inside single quotes (' '). You can specify several name and value pair arguments in any order as Name1,Value1,...,NameN,ValueN.

    Example: 'intercept',false , 'la',0.5 tests square root transformation , 'nocheck',true , 'plots',1 , 'FontSize',14 , SizeAxesNum,12 , 'textlab',true , 'units',[1,3] removes units 1 and 3

    intercept —Indicator for constant term.true (default) | false.

    Indicator for the constant term (intercept) in the fit, specified as the comma-separated pair consisting of 'Intercept' and either true to include or false to remove the constant term from the model.

    Example: 'intercept',false

    Data Types: boolean

    la —Transformation parameter.scalar | '' (empty value).

    It specifies for which Box Cox transformation parameter it is necessary to compute the t statistic for the additional variable. If la is an empty value (default) no transformation is used.

    Example: 'la',0.5 tests square root transformation

    Data Types: double

    nocheck —Check input arguments.boolean.

    If nocheck is equal to true no check is performed on matrix y and matrix X. Notice that y and X are left unchanged. In other words the additional column of ones for the intercept is not added. As default nocheck=false.

    Example: 'nocheck',true

    Data Types: logical

    plots —Plot on the screen.scalar.

    If plots=1 the added variable plot is produced else (default) no plot is produced.

    Example: 'plots',1

    Data Types: double

    FontSize —Label font size inside plot.scalar.

    It controls the font size of the labels of the axes and eventual plot labels. Default value is 10

    Example: 'FontSize',14

    Data Types: double

    SizeAxesNum —Font size of axes numbers.scalar.

    It controls the font size of the numbers of the axes. Default value is 10

    Example: SizeAxesNum,12

    Data Types: double

    textlab —Labels of units in the plot.boolean.

    If textlab=false (default) no text label is written on the plot for units else text label of units are added on the plot

    Example: 'textlab',true

    Data Types: boolean

    units —Units to remove.vector.

    Vector containing the list of units which has to be removed in the computation of the test. The default is to use all units

    Example: 'units',[1,3] removes units 1 and 3

    Data Types: double

    Output Arguments

    expand all

    out — description Structure

    Structure which contains the following fields

    Value Description
    b

    estimate of the slope for additional explanatory variable

    S2add

    estimate of $s^2$ of the model which contains the additional explanatory variable

    Tadd

    t statistic for additional explanatory variable

    pval

    p-value of the t statistic

    References

    Atkinson, A.C. and Riani, M. (2000), "Robust Diagnostic Regression Analysis", Springer Verlag, New York.

    See Also

    This page has been automatically generated by our routine publishFS