corrcdf

corrcdf computes correlation coefficient probability distribution function

Syntax

Description

example

y =corrcdf(x, rho, n) An example where x, rho and n are all scalars.

example

y =corrcdf(x, rho, n, Name, Value) x is not scalar.

Examples

expand all

  • An example where x, rho and n are all scalars.
  • Find Pr(r<x|rho=0.1, n=12).

    x=0;
    rho=0.1;
    n=12;
    xs=num2str(x);
    rhos=num2str(rho);
    ns=num2str(n);
    prob=corrcdf(x,rho,n);
    disp(['Pr(r<' xs '|rho=' rhos, ', n=' ns ')'])
    disp(prob);
    Pr(r<0|rho=0.1, n=12)
        0.3727
    
    

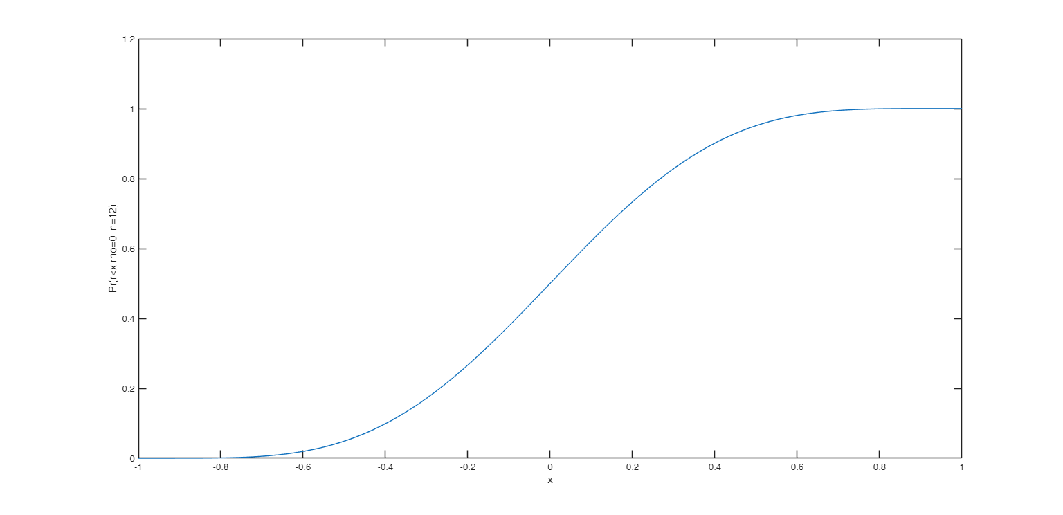
  • x is not scalar.
  • x=-1:0.01:1;
    rho=0;
    n=12;
    rhos=num2str(rho);
    ns=num2str(n);
    prob=corrcdf(x,rho,n);
    % disp(['Pr(r<x|rho=' rhos, ', n=' ns ')'])
    plot(x,prob)
    xlabel("x")
    ylabel(['Pr(r<x|rho=' rhos, ', n=' ns ')'])
    Click here for the graphical output of this example (link to Ro.S.A. website).

    Related Examples

    expand all

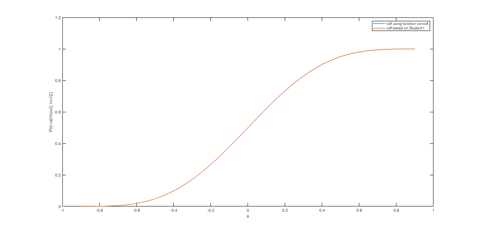
  • Check quality of the approximation when rho=0.
  • Note that if rho=0 the test statistic sqrt(n-2)*r./sqrt(1-r.^2) is distributed as a Student T with (n-2) degrees of freedom

    x=-0.9:0.01:0.9;
    rho=0;
    n=12;
    rhos=num2str(rho);
    ns=num2str(n);
    prob=corrcdf(x,rho,n);
    plot(x,prob)
    xlabel("x")
    ylabel(['Pr(r<x|rho=' rhos, ', n=' ns ')'])
    hold('on')
    testt=sqrt(n-2)*x./sqrt(1-x.^2);
    probt=tcdf(testt,n-2);
    plot(x,probt)
    legend({'cdf using function corrcdf' 'cdf based on Student t'})
    Click here for the graphical output of this example (link to Ro.S.A. website)

  • An example where rho is not scalar.
  • x=0.3;
    rho=(0:0.1:0.8)';
    n=12;
    xs=string(x);
    rhos=string(rho);
    ns=string(n);
    Prob=corrcdf(x,rho,n);
    nameRows="Pr(r<"+xs+"|rho="+ rhos+ ", n="+ ns+ ")=";
    nameRowsT=array2table(Prob,"RowNames",nameRows);
    disp(nameRowsT)
                                      Prob   
                                    _________
    
        Pr(r<0.3|rho=0, n=12)=        0.82865
        Pr(r<0.3|rho=0.1, n=12)=      0.73514
        Pr(r<0.3|rho=0.2, n=12)=      0.61737
        Pr(r<0.3|rho=0.3, n=12)=       0.4813
        Pr(r<0.3|rho=0.4, n=12)=       0.3388
        Pr(r<0.3|rho=0.5, n=12)=      0.20646
        Pr(r<0.3|rho=0.6, n=12)=      0.10157
        Pr(r<0.3|rho=0.7, n=12)=     0.035409
        Pr(r<0.3|rho=0.8, n=12)=    0.0065293
    
    

  • An example where n is not scalar.
  • x=0.3;
    rho=0';
    n=(5:5:50)';
    xs=string(x);
    rhos=string(rho);
    ns=string(n);
    Prob=corrcdf(x,rho,n);
    nameRows="Pr(r<"+xs+"|rho="+ rhos+ ", n="+ ns+ ")=";
    nameRowsT=array2table(Prob,"RowNames",nameRows);
    disp(nameRowsT)
                                   Prob  
                                  _______
    
        Pr(r<0.3|rho=0, n=5)=     0.68959
        Pr(r<0.3|rho=0, n=10)=    0.80065
        Pr(r<0.3|rho=0, n=15)=    0.86159
        Pr(r<0.3|rho=0, n=20)=    0.90077
        Pr(r<0.3|rho=0, n=25)=    0.92754
        Pr(r<0.3|rho=0, n=30)=    0.94645
        Pr(r<0.3|rho=0, n=35)=    0.96008
        Pr(r<0.3|rho=0, n=40)=    0.97004
        Pr(r<0.3|rho=0, n=45)=     0.9774
        Pr(r<0.3|rho=0, n=50)=    0.98288
    
    

  • An example where n, r and rho have the same dimension.
  • x=(0.2:0.1:0.6)';
    rho=(0.1:0.1:0.5)';
    n= (10:10:50)';
    xs=string(x);
    rhos=string(rho);
    ns=string(n);
    Prob=corrcdf(x,rho,n);
    nameRows="Pr(r<"+xs+"|rho="+ rhos+ ", n="+ ns+ ")=";
    nameRowsT=array2table(Prob,"RowNames",nameRows);
    disp(nameRowsT)

    Input Arguments

    expand all

    x — Value at which the cdf must be evaluated. Scalar, vector or matrix 3D array.

    If x is not a scalar all the 3 input arguments (r,rho and n) must have the same size or just the numel of one of the 3 input arguments must be greater than 1

    Data Types: single | double

    rho — value of the correlation coefficient in the population. Scalar, vector or matrix or 3D array.

    If rho is not a scalar all the 3 input arguments (r,rho and n) must have the same size or just the numel of one of the 3 input arguments must be greater than 1

    Data Types: single | double

    n — sample size. Scalar, vector or matrix or 3D array.

    If n is not a scalar all the 3 input arguments (r,rho and n) must have the same size or just the numel of one of the 3 input arguments must be greater than 1

    Data Types: single | double

    Name-Value Pair Arguments

    Specify optional comma-separated pairs of Name,Value arguments. Name is the argument name and Value is the corresponding value. Name must appear inside single quotes (' '). You can specify several name and value pair arguments in any order as Name1,Value1,...,NameN,ValueN.

    Example: 'upper'

    upper —upper or lower tail.scalar character.

    If the number of input arguments is greater than 3 corrcdf(...,'upper') computes the upper tail probability

    Example: 'upper'

    Data Types: char

    Output Arguments

    expand all

    y —CDF value. Scalar, vector or matrix or 3D array of the same size of input arguments x, rho and n

    $y=\int_{-\infty}^x f_{t}(x | \rho,n) dt$ is the value of the cdf of the distribution of the correlation coefficient evaluated at x.

    References

    Das Gupta, S. (1980). Distribution of the Correlation Coefficient, in: Fienberg, S.E., Hinkley, D.V. (eds) R.A. Fisher: An Appreciation, Lecture Notes in Statistics, vol 1. Springer, New York, NY.

    https://doi.org/10.1007/978-1-4612-6079-0_3

    Acknowledgements

    For additional information see https://mathworld.wolfram.com/CorrelationCoefficientBivariateNormalDistribution.html This function follows the lines of MATLAB code developed by Xu Cui, and the file exchange submission Joshua Carmichael (2022), sample correlation distribution function https://www.mathworks.com/matlabcentral/fileexchange/45785-sample-correlation-distribution-function/

    See Also

    This page has been automatically generated by our routine publishFS