ASc

ASc computes breakdown point and efficiency associated with constant c for Andrew's rho function

Syntax

Description

example

bdp =ASc(c, v) bdp associated with a particular c.

example

[bdp, eff] =ASc(___) bdp and eff associated with a particular c.

Examples

Related Examples

expand all

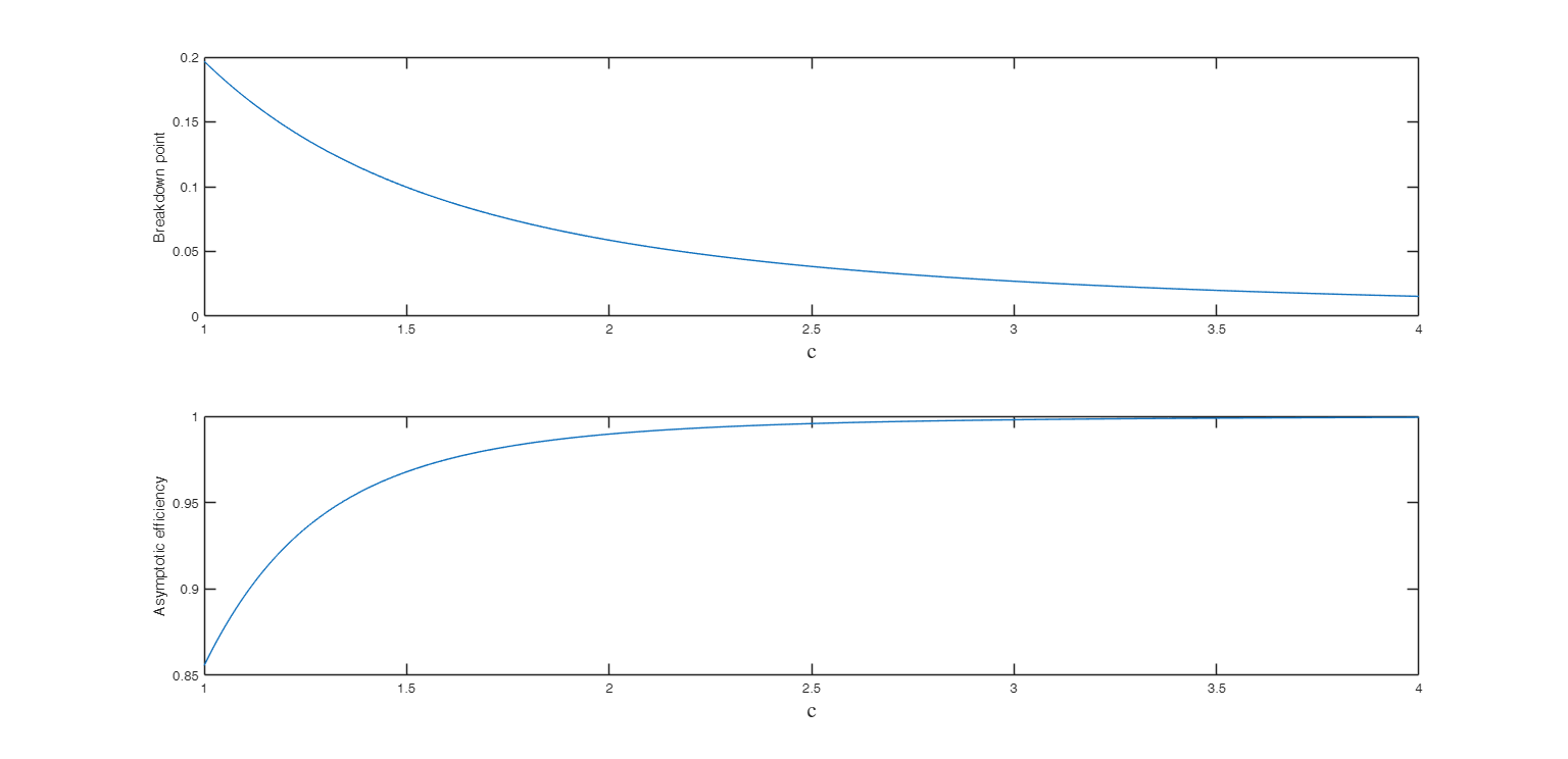
  • Breakdown vs efficiency.
  • %% Breakdown vs efficiency.
    %Analysis of breakdown point and asymptotic efficiency
    %at the normal distribution as a function of c in regression.
    c=1:0.01:4;
    CC=[c' zeros(length(c),1)];
    jk=0;
    for j=c
    jk=jk+1;
    [bdp,eff]=ASc(j,1);
    CC(jk,2:3)=[bdp,eff];
    end
    subplot(2,1,1)
    plot(c',CC(:,2))
    xlabel('c','Interpreter','Latex','FontSize',16)
    ylabel('Breakdown point','Interpreter','none')
    subplot(2,1,2)
    plot(c',CC(:,3))
    xlabel('c','Interpreter','Latex','FontSize',16)
    ylabel('Asymptotic efficiency','Interpreter','none')
    Click here for the graphical output of this example (link to Ro.S.A. website)

    Input Arguments

    expand all

    c — tuning constant c. Scalar.

    Scalar greater than 0 which controls the robustness/efficiency of the estimator

    Data Types: single| double

    v — number of response variables. Scalar.

    Number of variables of the dataset (for regression v=1) UP TO NOW v=1 (JUST REGRESSION) TO DO FOR MULTIVARIATE ANALYSIS

    Data Types: single| double

    Output Arguments

    expand all

    bdp —bdp. Scalar

    Breakdown point associated to the supplied value of c

    eff —eff. Scalar

    Efficiency associated to the supplied value of c

    More About

    expand all

    Additional Details

    \[ ASrho(u)= \left\{ \begin{array}{cc} c (1-\cos (u / c)) & |u/c| \leq \pi \\ 2c & |u/c| > \pi \\ \end{array} \right. \]

    References

    Andrews, D.F., Bickel, P.J., Hampel, F.R., Huber, P.J., Rogers, W.H., and Tukey, J.W. (1972), "Robust Estimates of Location: Survey and Advances", Princeton Univ. Press, Princeton, NJ. [p. 203]

    Andrews, D. F. (1974). A Robust Method for Multiple Linear Regression, "Technometrics", V. 16, pp. 523-531, https://doi.org/10.1080/00401706.1974.10489233

    Riani, M., Cerioli, A. and Torti, F. (2014), On consistency factors and efficiency of robust S-estimators, "TEST", Vol. 23, pp. 356-387.

    http://dx.doi.org/10.1007/s11749-014-0357-7

    See Also

    | | |

    This page has been automatically generated by our routine publishFS