HAc

HAc computes breakdown point and efficiency associated with constant c

Syntax

Description

example

bdp =HAc(ctun, v) bdp and eff as function of c.

example

[bdp, eff] =HAc(___)

Examples

expand all

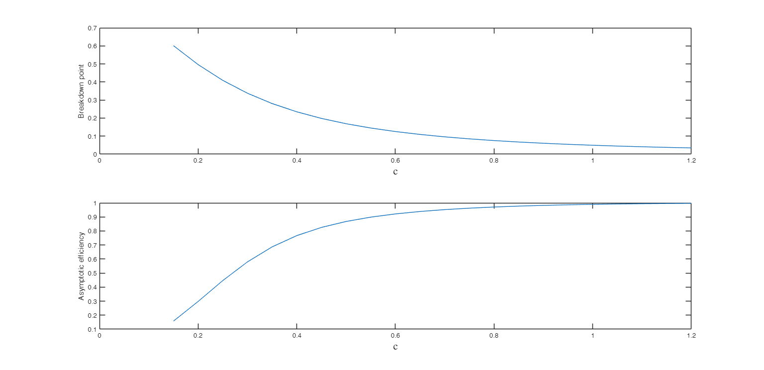
  • bdp and eff as function of c.
  • Analysis of breakdown point and asymptotic efficiency at the normal distribution as a function of c in regression.

    cc=0.15:0.05:1.2;
    % BDPEFF = matrix which will contain
    % 1st column = value of c
    % 2nd column = breakdown point (bdp)
    % 3rd column = asympotic nominal efficiency (eff)
    BDPEFF=[cc' zeros(length(cc),2)];
    jk=1;
    for c=cc
    [bdp,eff]=HAc(c,1);
    BDPEFF(jk,2:end)=[bdp, eff];
    jk=jk+1;
    end
    nr=2;
    nc=1;
    subplot(nr,nc,1)
    plot(BDPEFF(:,1),BDPEFF(:,2))
    xlabel('c','Interpreter','Latex','FontSize',16)
    ylabel('Breakdown point','Interpreter','none')
    subplot(nr,nc,2)
    plot(BDPEFF(:,1),BDPEFF(:,3))
    xlabel('c','Interpreter','Latex','FontSize',16)
    ylabel('Asymptotic efficiency','Interpreter','none')
    Click here for the graphical output of this example (link to Ro.S.A. website).

    Input Arguments

    expand all

    ctun — tuning constant c. Scalar.

    Scalar greater than 0 which controls the robustness/efficiency of the estimator

    Data Types: single| double

    v — number of response variables. Scalar.

    Number of variables of the dataset (for regression v=1) UP TO NOW v=1 (JUST REGRESSION) TO DO FOR MULTIVARIATE ANALYSIS

    Data Types: single| double

    Name-Value Pair Arguments

    Specify optional comma-separated pairs of Name,Value arguments. Name is the argument name and Value is the corresponding value. Name must appear inside single quotes (' '). You can specify several name and value pair arguments in any order as Name1,Value1,...,NameN,ValueN.

    Example: 'param',[1.5,3.5,8] , 'shapeeff',1

    param —tuning parameters.vector.

    Vector of length 3 specifying the parameters a, b and c of the weight function of the Hampel estimator.

    param(1)=a param(2)=b param(3)=c If these values are not supplied they will be automatically set to a=2, b=4 c=8

    Example: 'param',[1.5,3.5,8]

    Data Types: double

    shapeeff —location or shape efficiency.scalar.

    If 1, the efficiency is referred to the shape else (default) is referred to the location. TODO:Hac:shapeeff

    Example: 'shapeeff',1

    Data Types: double

    Output Arguments

    expand all

    bdp —bdp. Scalar

    Breakdown point associated to the supplied value of c for Hampel rho function

    eff —eff. Scalar

    Efficiency associated to the supplied value of c for Hampel rho function

    More About

    expand all

    Additional Details

    Function HApsi transforms vector u as follows.

    \[ HApsi(u) = \left\{ \begin{array}{cc} u & |u| <= a \\ a \times sign(u) & a <= |u| < b \\ a \frac{c-|u|}{c-b} \times sign(u) & b <= |u| < c \\ 0 & |u| >= c \end{array} \right. \]

    where $a$= ctun *param(1).

    $b$= ctun *param(2).

    $c$= ctun *param(3).

    The default is $a$= 2*ctun.

    $b$= 4*ctun.

    $c$= 8*ctun.

    It is necessary to have 0 <= a <= b <= c

    References

    Hoaglin, D.C., Mosteller, F., Tukey, J.W. (1982), "Understanding Robust and Exploratory Data Analysis", Wiley, New York.

    See Also

    | |

    This page has been automatically generated by our routine publishFS