ASwei

ASwei computes weight function psi(u)/u for Andrew's sine function

Syntax

Description

example

weiAS =ASwei(u, c) Weight function for Andrew's sine link.

Examples

expand all

  • Weight function for Andrew's sine link.
  • x=-6:0.01:6;
    c=1.5;
    weiAS=ASwei(x,c);
    plot(x,weiAS)
    xlabel('x','Interpreter','Latex')
    ylabel('$W (x) =\psi(x)/x$','Interpreter','Latex')
    Click here for the graphical output of this example (link to Ro.S.A. website).

    Related Examples

    expand all

  • close all x=-6:0.
  • close all
    x=-6:0.01:6;
    lwd=2;
    hold('on')
    bdp1=0.25;
    c1=ASbdp(bdp1);    
    weiAS=ASwei(x,c1);
    weiAS=weiAS/max(weiAS);
    plot(x,weiAS,'LineStyle','-','LineWidth',lwd)
    bdp2=0.01;
    c=ASbdp(bdp2);
    weiAS=ASwei(x,c);
    weiAS=weiAS/max(weiAS);
    plot(x,weiAS,'LineStyle','-.','LineWidth',lwd)
    xlabel('$x$','Interpreter','Latex','FontSize',16)
    ylabel('AS weight function $\psi_c/x$','Interpreter','Latex','FontSize',20)
    legend({['bdp=' num2str(bdp1,2)],  ['bdp=' num2str(bdp2,2)]},...
    'Interpreter','Latex','Location','SouthEast','FontSize',12)

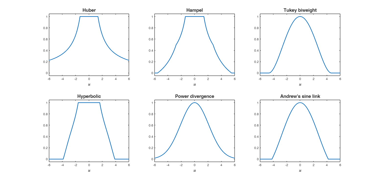
  • Compare six different weight functions in each of them eff is 95 per cent.
  • Initialize graphical parameters.

    FontSize=14;
    x=-6:0.01:6;
    ylim1=-0.05;
    ylim2=1.05;
    xlim1=min(x);
    xlim2=max(x);
    LineWidth=2;
    subplot(2,3,1)
    ceff095HU=HUeff(0.95,1);
    weiHU=HUwei(x,ceff095HU);
    plot(x,weiHU,'LineWidth',LineWidth)
    xlabel('$u$','Interpreter','Latex','FontSize',FontSize)
    title('Huber','FontSize',FontSize)
    ylim([ylim1 ylim2])
    xlim([xlim1 xlim2])
    subplot(2,3,2)
    ceff095HA=HAeff(0.95,1);
    weiHA=HAwei(x,ceff095HA);
    plot(x,weiHA,'LineWidth',LineWidth)
    xlabel('$u$','Interpreter','Latex','FontSize',FontSize)
    title('Hampel','FontSize',FontSize)
    ylim([ylim1 ylim2])
    xlim([xlim1 xlim2])
    subplot(2,3,3)
    ceff095TB=TBeff(0.95,1);
    weiTB=TBwei(x,ceff095TB);
    plot(x,weiTB,'LineWidth',LineWidth)
    xlabel('$u$','Interpreter','Latex','FontSize',FontSize)
    title('Tukey biweight','FontSize',FontSize)
    ylim([ylim1 ylim2])
    xlim([xlim1 xlim2])
    subplot(2,3,4)
    ceff095HYP=HYPeff(0.95,1);
    ktuning=4.5;
    weiHYP=HYPwei(x,[ceff095HYP,ktuning]);
    plot(x,weiHYP,'LineWidth',LineWidth)
    xlabel('$u$','Interpreter','Latex','FontSize',FontSize)
    title('Hyperbolic','FontSize',FontSize)
    ylim([ylim1 ylim2])
    xlim([xlim1 xlim2])
    subplot(2,3,5)
    ceff095PD=PDeff(0.95);
    weiPD=PDwei(x,ceff095PD);
    weiPD=weiPD/max(weiPD);
    plot(x,weiPD,'LineWidth',LineWidth)
    xlabel('$u$','Interpreter','Latex','FontSize',FontSize)
    title('Power divergence','FontSize',FontSize)
    ylim([ylim1 ylim2])
    xlim([xlim1 xlim2])
    subplot(2,3,6)
    ceff095AS=ASeff(0.95);
    weiAS=ASwei(x,ceff095AS);
    weiAS=weiAS/max(weiAS);
    plot(x,weiAS,'LineWidth',LineWidth)
    xlabel('$u$','Interpreter','Latex','FontSize',FontSize)
    title('Andrew''s sine link','FontSize',FontSize)
    ylim([ylim1 ylim2])
    xlim([xlim1 xlim2])
    Click here for the graphical output of this example (link to Ro.S.A. website)

    Input Arguments

    expand all

    u — scaled residuals or Mahalanobis distances. Vector.

    n x 1 vector containing residuals or Mahalanobis distances for the n units of the sample

    Data Types: single| double

    c — tuning parameters. Scalar.

    Scalar greater than 0 which controls the robustness/efficiency of the estimator (beta in regression or mu in the location case ...)

    Data Types: single| double

    More About

    expand all

    Additional Details

    Function ASwei transforms vector u as follows \[ ASwei(u)= \left\{ \begin{array}{cc} sin(u/c)/(u/c) & |u/c| \leq \pi \\ 0 & |u/c|>\pi \\ \end{array} \right. \]

    Remark: Andrews's psi-function is almost linear around u = 0 in accordance with Winsor's principle that all distributions are normal in the middle.

    This means that \psi (u)/u is approximately constant over the linear region of \psi, so the points in that region tend to get equal weight.

    References

    Andrews, D.F., Bickel, P.J., Hampel, F.R., Huber, P.J., Rogers, W.H., and Tukey, J.W. (1972), "Robust Estimates of Location: Survey and Advances", Princeton Univ. Press, Princeton, NJ. [p. 203]

    Andrews, D. F. (1974). A Robust Method for Multiple Linear Regression, "Technometrics", V. 16, pp. 523-531, https://doi.org/10.1080/00401706.1974.10489233

    This page has been automatically generated by our routine publishFS