OPTc

OPTc computes breakdown point and efficiency associated with constant c for Optimal rho function

Syntax

Description

example

bdp =OPTc(c, v) bdp associated with a particular c.

example

bdp =OPTc(c, v, shapeeff) bdp and eff associated with a particular c.

example

[bdp, eff] =OPTc(___) Breakdown vs efficiency.

example

[bdp, eff, approxsheff] =OPTc(___) An example with 3 output arguments.

Examples

expand all

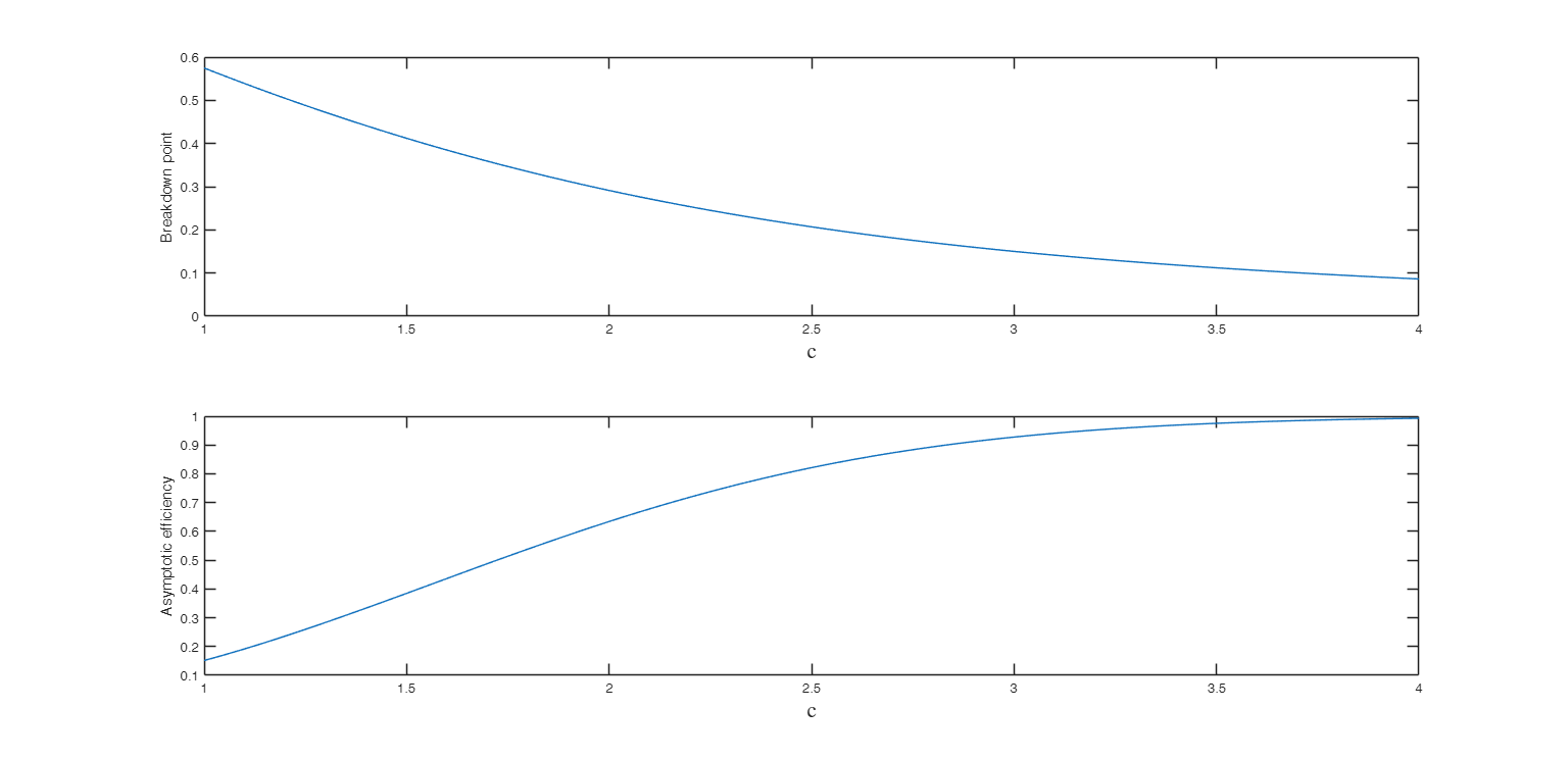
  • Breakdown vs efficiency.
  • %% Breakdown vs efficiency.
    %Analysis of breakdown point and asymptotic efficiency
    %at the normal distribution as a function of c in regression.
    c=1:0.01:4;
    CC=[c' zeros(length(c),1)];
    jk=0;
    for j=c
    jk=jk+1;
    [bdp,eff]=OPTc(j,1);
    CC(jk,2:3)=[bdp,eff];
    end
    subplot(2,1,1)
    plot(c',CC(:,2))
    xlabel('c','Interpreter','Latex','FontSize',16)
    ylabel('Breakdown point','Interpreter','none')
    subplot(2,1,2)
    plot(c',CC(:,3))
    xlabel('c','Interpreter','Latex','FontSize',16)
    ylabel('Asymptotic efficiency','Interpreter','none')
    Click here for the graphical output of this example (link to Ro.S.A. website).

  • An example with 3 output arguments.
  • c=5;
    % third input argument is 1, that is shape efficiency
    [bdp, eff, approxeff] = OPTc(c,2,1);

    Input Arguments

    expand all

    c — tuning constant c. Scalar.

    Scalar greater than 0 which controls the robustness/efficiency of the estimator

    Data Types: single| double

    v — number of response variables. Scalar.

    Number of variables of the dataset (for regression v=1)

    Data Types: single| double

    Optional Arguments

    shapeeff — location or shape efficiency. Scalar.

    If shapeeff=1, the efficiency is referred to the shape else (default) is referred to the location estimator

    Example: 1

    Data Types: double

    Output Arguments

    expand all

    bdp —bdp. Scalar

    Breakdown point associated to the supplied value of c

    eff —eff. Scalar

    Efficiency associated to the supplied value of c

    approxsheff —Approximate value of efficiency. Scalar

    Approximate value of efficiency in case input option shapeeff=1 and v>1.

    This output is left for comparability with the value which comes out from R library robustbase.

    More About

    expand all

    Additional Details

    $\rho$ ($\psi$) function which is considered is standardized using intervals 0---(2/3)c , (2/3)c---c, >c.

    $\rho$ function is

    \[ OPTrho(u)= \left\{ \begin{array}{lr} 1.3846 \left(\frac{u}{c}\right)^2 & |\frac{u}{c}| \leq \frac{2}{3} \\ 0.5514-2.6917 \left(\frac{u}{c}\right)^2 +10.7668\left(\frac{u}{c}\right)^4-11.6640\left(\frac{u}{c}\right)^6+4.0375\left(\frac{u}{c}\right)^8 & \qquad \frac{2}{3} \leq |\frac{u}{c}|\leq 1 \\ 1 & |\frac{u}{c}|>1 \\ \end{array} \right. \]

    References

    Maronna, R.A., Martin D. and Yohai V.J. (2006), "Robust Statistics, Theory and Methods", Wiley, New York.

    See Also

    | |

    This page has been automatically generated by our routine publishFS