PDwei

PDwei computes weight function psi(u)/u for for minimum density power divergence estimator

Syntax

Description

example

w =PDwei(u, alpha) Weight function for minimum density power divergence estimator.

Examples

expand all

  • Weight function for minimum density power divergence estimator.
  • x=-6:0.01:6;
    alpha=0.01;
    weiPD=PDwei(x,alpha);
    plot(x,weiPD)
    xlabel('x','Interpreter','Latex')
    ylabel('$W (x) =\psi(x)/x$','Interpreter','Latex')

    Related Examples

    expand all

  • Comparing two weight functions for two values of bdp.
  • close all
    x=-6:0.01:6;
    lwd=2;
    hold('on')
    bdp1=0.25;
    alpha1=PDbdp(bdp1);    
    weiPD=PDwei(x,alpha1);
    weiPD=weiPD/max(weiPD);
    plot(x,weiPD,'LineStyle','-','LineWidth',lwd)
    bdp2=0.01;
    c=PDbdp(bdp2);
    weiPD=PDwei(x,c);
    weiPD=weiPD/max(weiPD);
    plot(x,weiPD,'LineStyle','-.','LineWidth',lwd)
    xlabel('$x$','Interpreter','Latex','FontSize',16)
    ylabel('PD weight function $\psi_\alpha(x)/x$','Interpreter','Latex','FontSize',20)
    legend({['bdp=' num2str(bdp1,2)],  ['bdp=' num2str(bdp2,2)]},...
    'Interpreter','Latex','Location','SouthEast','FontSize',12)

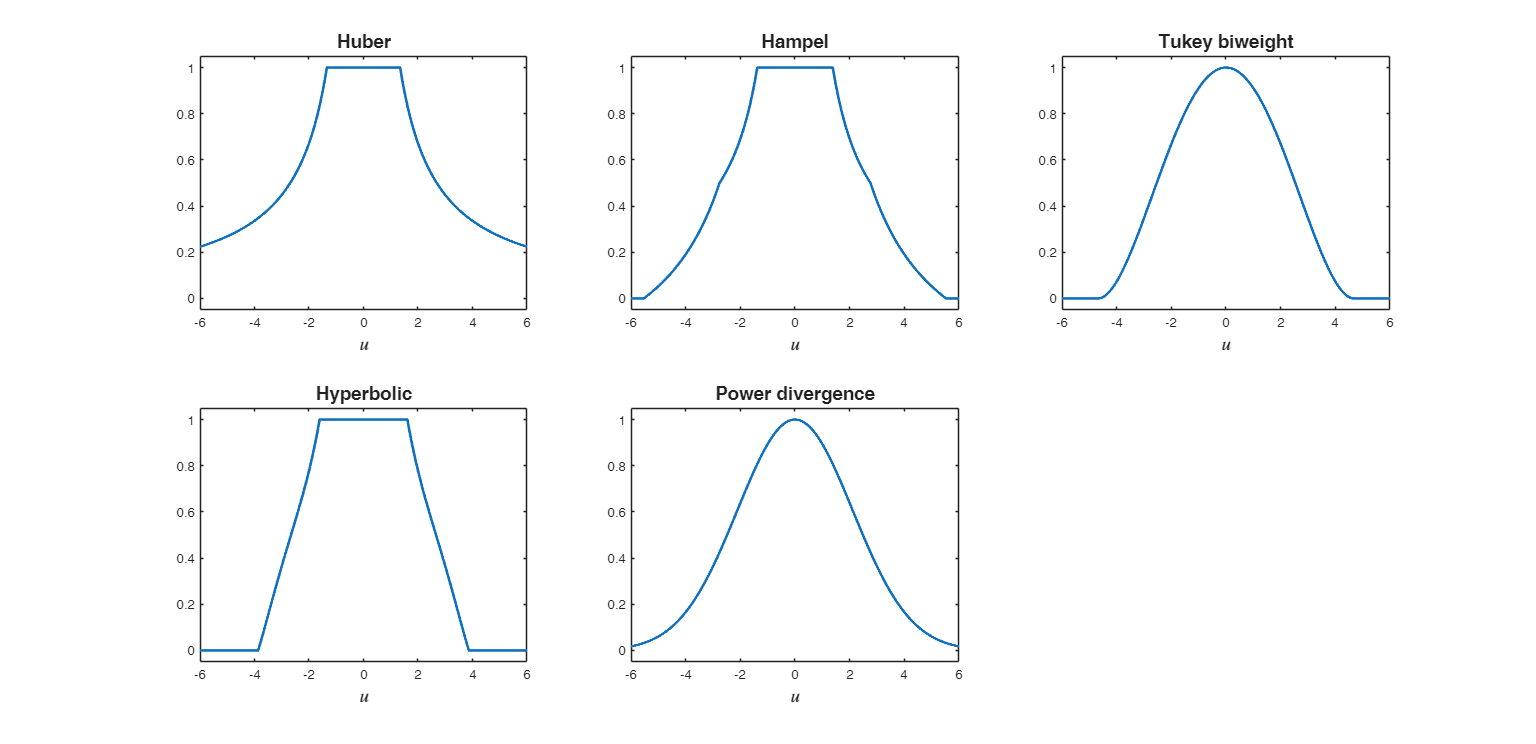
  • Compare five different weight functions.
  • In each of them eff is 95 per cent.

    % Initialize graphical parameters.
    FontSize=14;
    x=-6:0.01:6;
    ylim1=-0.05;
    ylim2=1.05;
    xlim1=min(x);
    xlim2=max(x);
    LineWidth=2;
    subplot(2,3,1)
    ceff095HU=HUeff(0.95,1);
    weiHU=HUwei(x,ceff095HU);
    plot(x,weiHU,'LineWidth',LineWidth)
    xlabel('$u$','Interpreter','Latex','FontSize',FontSize)
    title('Huber','FontSize',FontSize)
    ylim([ylim1 ylim2])
    xlim([xlim1 xlim2])
    subplot(2,3,2)
    ceff095HA=HAeff(0.95,1);
    weiHA=HAwei(x,ceff095HA);
    plot(x,weiHA,'LineWidth',LineWidth)
    xlabel('$u$','Interpreter','Latex','FontSize',FontSize)
    title('Hampel','FontSize',FontSize)
    ylim([ylim1 ylim2])
    xlim([xlim1 xlim2])
    subplot(2,3,3)
    ceff095TB=TBeff(0.95,1);
    weiTB=TBwei(x,ceff095TB);
    plot(x,weiTB,'LineWidth',LineWidth)
    xlabel('$u$','Interpreter','Latex','FontSize',FontSize)
    title('Tukey biweight','FontSize',FontSize)
    ylim([ylim1 ylim2])
    xlim([xlim1 xlim2])
    subplot(2,3,4)
    ceff095HYP=HYPeff(0.95,1);
    ktuning=4.5;
    weiHYP=HYPwei(x,[ceff095HYP,ktuning]);
    plot(x,weiHYP,'LineWidth',LineWidth)
    xlabel('$u$','Interpreter','Latex','FontSize',FontSize)
    title('Hyperbolic','FontSize',FontSize)
    ylim([ylim1 ylim2])
    xlim([xlim1 xlim2])
    subplot(2,3,5)
    ceff095PD=PDeff(0.95);
    weiPD=PDwei(x,ceff095PD);
    weiPD=weiPD/max(weiPD);
    plot(x,weiPD,'LineWidth',LineWidth)
    xlabel('$u$','Interpreter','Latex','FontSize',FontSize)
    title('Power divergence','FontSize',FontSize)
    ylim([ylim1 ylim2])
    xlim([xlim1 xlim2])
    Click here for the graphical output of this example (link to Ro.S.A. website)

    Input Arguments

    expand all

    u — scaled residuals or Mahalanobis distances. Vector.

    n x 1 vector containing residuals or Mahalanobis distances for the n units of the sample

    Data Types: single| double

    alpha — tuning parameter. Scalar.

    Scalar in the interval (0,1] which controls the robustness/efficiency of the estimator (beta in regression or mu in the location case ...). The greater is alpha the greater is the bdp and smaller is the efficiency.

    Data Types: single| double

    More About

    expand all

    Additional Details

    function PDwei transforms vector u as follows \[ PDwei(u,alpha)= \alpha \exp(-\alpha (u^2/2)); \]

    References

    Riani, M. Atkinson, A.C., Corbellini A. and Perrotta A. (2020), Robust Regression with Density Power Divergence: Theory, Comparisons and Data Analysis, Entropy, Vol. 22, 399.

    https://www.mdpi.com/1099-4300/22/4/399

    This page has been automatically generated by our routine publishFS